SMPS क्या है? (SMPS Explained in Hindi) — कार्यप्रणाली, उपयोग, फायदे और नुकसान

आज की आधुनिक दुनिया में इलेक्ट्रॉनिक डिवाइस हमारे जीवन का एक अहम हिस्सा बन चुके हैं। कंप्यूटर, लैपटॉप, मोबाइल चार्जर, LED टीवी, CCTV कैमरा, प्रिंटर और UPS जैसे लगभग सभी उपकरणों के अंदर एक खास प्रकार की पावर सप्लाई होती है, जिसे SMPS (Switch Mode Power Supply) कहा जाता है।

अक्सर हम डिवाइस का उपयोग तो करते हैं, लेकिन यह नहीं जानते कि उसके अंदर बिजली को सुरक्षित और सही वोल्टेज में बदलने का काम कौन करता है। यही काम SMPS करता है। यह मुख्य बिजली सप्लाई (AC) को डिवाइस की आवश्यकता के अनुसार स्थिर, नियंत्रित और कुशल DC पावर में बदलता है, जिससे डिवाइस सही तरीके से और लंबे समय तक काम कर पाता है।

कई लोगों के मन में SMPS को लेकर भ्रम होता है कि यह आखिर SMPS क्या है? SMPS कैसे काम करता है, और Linear Power Supply से यह अलग क्यों माना जाता है। साथ ही यह जानना भी जरूरी होता है कि SMPS के फायदे और नुकसान क्या हैं तथा किन-किन जगहों पर इसका उपयोग किया जाता है।

इन्हीं सभी पहलुओं को ध्यान में रखते हुए यह लेख तैयार किया गया है, जिसमें SMPS की पूरी जानकारी सरल भाषा में लेकिन तकनीकी स्पष्टता के साथ समझाई गई है। यह लेख विशेष रूप से छात्रों, इलेक्ट्रॉनिक्स सीखने वालों, तकनीकी क्षेत्र में काम करने वाले लोगों और सामान्य उपयोगकर्ताओं के लिए उपयोगी रहेगा।

SMPS क्या है? SMPS का फुल फॉर्म

SMPS का पूरा नाम Switch Mode Power Supply होता है, जिसे हिंदी में स्विच मोड पावर सप्लाई कहा जाता है। यह एक विशेष प्रकार की इलेक्ट्रॉनिक पावर सप्लाई है, जिसका उपयोग बिजली को एक रूप से दूसरे रूप में बदलने के लिए किया जाता है।

SMPS क्या है?
SMPS क्या है?

SMPS का मुख्य काम AC वोल्टेज को DC वोल्टेज में बदलना होता है, और इसके लिए यह हाई-फ्रीक्वेंसी स्विचिंग तकनीक का इस्तेमाल करती है। इसी तकनीक की वजह से SMPS पारंपरिक पावर सप्लाई की तुलना में अधिक कुशल होती है, वजन में हल्की होती है और बहुत कम गर्मी पैदा करती है।

सरल शब्दों में समझें तो SMPS का उद्देश्य किसी भी इलेक्ट्रॉनिक डिवाइस को उसकी जरूरत के अनुसार स्थिर, नियंत्रित और सुरक्षित DC वोल्टेज उपलब्ध कराना होता है, ताकि डिवाइस सही और सुरक्षित तरीके से काम कर सके।

और पढ़ें: IGBT क्या है?

SMPS क्यों उपयोग किया जाता है?

पहले के समय में अधिकतर इलेक्ट्रॉनिक डिवाइसों में Linear Power Supply का उपयोग किया जाता था। लेकिन जैसे-जैसे तकनीकी विकास हुआ, और डिवाइस छोटे, तेज़ और अधिक energy efficient होने लगे, वैसे-वैसे SMPS (Switch Mode Power Supply) की ज़रूरत बढ़ी। SMPS को आजकल लगभग हर आधुनिक इलेक्ट्रॉनिक सिस्टम में इस्तेमाल किया जाता है, और इसके कुछ मुख्य कारण हैं:

कम बिजली में ज्यादा काम करता है

SMPS (स्विच मोड पावर सप्लाई) अपनी उच्च दक्षता के कारण कम पावर में भी अधिक काम करता है। यह ऊर्जा की बचत करता है, जिससे न केवल बैटरी का जीवन बढ़ता है, बल्कि उपकरणों की कार्यक्षमता भी बेहतर होती है। इसके अलावा, SMPS का कम गर्मी उत्पन्न करने वाला डिज़ाइन और नियंत्रित ऊर्जा वितरण इसे अन्य पावर सप्लाई तकनीकों के मुकाबले अधिक किफायती और विश्वसनीय बनाता है।”

आकार में छोटा और हल्का

SMPS का डिज़ाइन बहुत कॉम्पैक्ट होता है, जिससे यह पारंपरिक पावर सप्लाई की तुलना में कहीं ज्यादा हल्का और छोटा होता है। यह विशेष रूप से उन उपकरणों के लिए फायदेमंद है, जहां जगह की कमी होती है, जैसे लैपटॉप, वायरलेस चार्जर, स्मार्टफोन चार्जर, और अन्य पोर्टेबल डिवाइसेज़। इसके अलावा, SMPS अधिक ऊर्जा दक्षता प्रदान करता है, जिससे यह बिजली की खपत को कम करता है और अधिक स्थिर आउटपुट वोल्टेज सुनिश्चित करता है। यही कारण है कि यह आधुनिक इलेक्ट्रॉनिक उपकरणों में एक आदर्श विकल्प बन चुका है।

कम गर्मी पैदा करता है

SMPS पारंपरिक पावर सप्लाई की तुलना में बहुत कम गर्मी उत्पन्न करता है। यह हाई-फ्रीक्वेंसी स्विचिंग तकनीक का उपयोग करता है, जो अधिक ऊर्जा को कुशलतापूर्वक बदलने में सक्षम होती है और इस प्रक्रिया में कम गर्मी उत्पन्न होती है। इसके परिणामस्वरूप, न केवल ऊर्जा की बचत होती है, बल्कि डिवाइस के ओवरहीटिंग का खतरा भी कम हो जाता है, जिससे इसकी कार्यक्षमता और जीवनकाल दोनों बढ़ते हैं। इस कम गर्मी उत्पन्न करने वाली विशेषता के कारण, SMPS लंबे समय तक प्रभावी रूप से काम करता है और इलेक्ट्रॉनिक डिवाइसेज़ को नुकसान से बचाता है।

High power handling क्षमता

SMPS में उच्च पावर हैंडलिंग क्षमता होती है, जो इसे औद्योगिक मशीनरी, मेडिकल उपकरणों और टेलीकम्युनिकेशन जैसे जटिल अनुप्रयोगों के लिए आदर्श बनाती है। इसका मतलब है कि SMPS उच्च शक्ति वाले उपकरणों को बिना किसी समस्या के सप्लाई कर सकता है, और साथ ही इसमें अत्यधिक तापमान या ऊर्जा की कमी के कारण कोई नुकसान नहीं होता।

इन क्षेत्रों में अक्सर ऐसे उपकरण होते हैं जिन्हें स्थिर और मजबूत पावर सप्लाई की जरूरत होती है, और SMPS इसकी पूरी तरह से समर्थन करता है। इसलिए, इन जटिल और संवेदनशील अनुप्रयोगों में SMPS का उपयोग एक विश्वसनीय और दक्ष पावर समाधान प्रदान करता है।

और पढ़ें: स्मार्ट लाइटिंग सिस्टम (Smart Lighting System) क्या है?

SMPS और Linear Power Supply (LPS) के बीच अंतर

SMPS (Switch Mode Power Supply) और Linear Power Supply (LPS) दोनों का मुख्य उद्देश्य AC वोल्टेज को DC वोल्टेज में बदलना होता है, लेकिन इनकी कार्यप्रणाली, दक्षता, आकार, और उपयोग में महत्वपूर्ण अंतर होते हैं। यहाँ पर हमने इन दोनों के बीच प्रमुख अंतर को समझने के लिए एक गहरी, स्पष्ट और उदाहरणों के साथ व्याख्या की है।

SMPS क्या है?
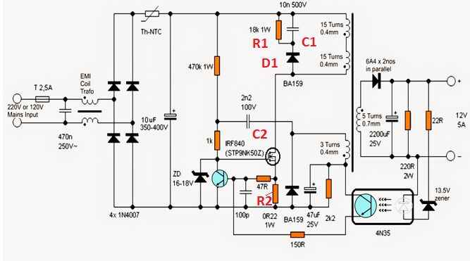
SMPS Circuit diagram

Linear Power Supply (LPS) कार्यप्रणाली (Working Principle)

LPS में, AC वोल्टेज को पहले Step-down Transformer से कम किया जाता है, फिर Rectifier और Voltage Regulator के माध्यम से इसे DC में बदलकर वोल्टेज को नियंत्रित किया जाता है। इस प्रक्रिया में अधिक गर्मी उत्पन्न होती है क्योंकि वोल्टेज को सीधे नियंत्रित किया जाता है, जिससे ऊर्जा की हानि (Power Loss) ज्यादा होती है। यह प्रक्रिया विद्युत ऊर्जा को अपेक्षाकृत कम दक्षता से उपयोग करती है, क्योंकि अतिरिक्त वोल्टेज को गर्मी के रूप में नष्ट कर दिया जाता है, जो ऊर्जा की बेकार खपत का कारण बनता है।

उदाहरण (Example)

यदि किसी LPS में 100V AC इनपुट होता है और उसे 5V DC आउटपुट पर बदलना है, तो अधिकांश ऊर्जा गर्मी के रूप में नष्ट हो जाएगी, और यह कम दक्षता की वजह से होगा। इसका मतलब है कि LPS के माध्यम से ऊर्जा का अधिकतर हिस्सा अनुपयोगी रूप से गर्मी में बदल जाता है, जिससे ऊर्जा की खपत और सिस्टम की कुल दक्षता में कमी आती है। इसका नतीजा यह होता है कि LPS का उपयोग उन उपकरणों के लिए उपयुक्त है जहाँ उच्च स्थिरता और कम वोल्टेज में सही DC आउटपुट की आवश्यकता हो, लेकिन उच्च दक्षता की उम्मीद नहीं की जाती।

SMPS (Switch-Mode Power Supply) कार्यप्रणाली (Working Principle)

SMPS उच्च आवृत्ति पर स्विचिंग तकनीक (20kHz–100kHz) का उपयोग करता है, जिससे इसे ऊर्जा को नियंत्रित करने के लिए बेहद कुशल बनाया जाता है। इस प्रक्रिया में पहले AC वोल्टेज को DC में बदला जाता है, और फिर उच्च आवृत्ति वाले ट्रांजिस्टर (Transistor) के माध्यम से इसे ON/OFF किया जाता है। स्विचिंग के इस उच्च-आवृत्ति तरीके के कारण ऊर्जा की हानि (Power Loss) कम होती है और तापमान भी न्यूनतम होता है, जिससे सिस्टम की कुल दक्षता (Efficiency) काफी बढ़ जाती है।

स्विचिंग तकनीक के चलते, SMPS में वोल्टेज नियंत्रण बेहद सटीक और कुशल होता है। उच्च आवृत्ति पर स्विचिंग होने के कारण, सिस्टम की ऊर्जा का अधिकांश भाग बिना किसी नुकसान के उपयोग में आता है, और केवल एक न्यूनतम हिस्सा गर्मी के रूप में नष्ट होता है, जिससे इसे पारंपरिक लीनियर पावर सप्लाई (LPS) की तुलना में कहीं अधिक दक्षता मिलती है। इस तकनीक में स्विचिंग फ्रीक्वेंसी को नियंत्रित करना, आउटपुट वोल्टेज की स्थिरता और ऊर्जा की बचत में मदद करता है।

उदाहरण (Example)

SMPS में, यदि 100V AC इनपुट है, तो उच्च आवृत्ति पर स्विचिंग के कारण वोल्टेज नियंत्रित होता है और इससे लगभग 80% से 95% तक की उच्च दक्षता प्राप्त होती है, जिससे कम गर्मी पैदा होती है। इसकी उच्च दक्षता के कारण, SMPS पारंपरिक लीनियर पावर सप्लाई (LPS) की तुलना में बहुत अधिक ऊर्जा बचत करता है। इसके अलावा, इस तकनीक का एक और लाभ यह है कि इसकी कुल शक्ति खपत कम होती है, जिससे यह अधिक टिकाऊ और ऊर्जा बचत करने वाला समाधान बनता है।

स्विचिंग के उच्च-आवृत्ति (high-frequency switching) के कारण, SMPS को छोटे आकार में भी बहुत अधिक शक्ति (Power) प्रदान करने की क्षमता मिलती है। इस वजह से यह विभिन्न आधुनिक इलेक्ट्रॉनिक डिवाइसेज़, जैसे कि लैपटॉप, स्मार्टफोन चार्जर, टेलीविजन, और औद्योगिक उपकरणों में व्यापक रूप से उपयोग होता है।

दक्षता (Efficiency)

Linear Power Supply: LPS की दक्षता आमतौर पर 30% से 60% के बीच होती है। यह उच्च गर्मी उत्पन्न करता है क्योंकि अतिरिक्त ऊर्जा को गर्मी के रूप में नष्ट किया जाता है।

Switch-Mode Power Supply: SMPS की दक्षता 80% से 95% तक हो सकती है। यह उच्च आवृत्ति स्विचिंग के कारण अधिक कुशल होते हैं, और कम गर्मी उत्पन्न करते हैं।

आकार और वजन (Size and Weight)

Linear Power Supply: LPS का आकार बड़ा और भारी होता है क्योंकि इसमें बड़े ट्रांसफार्मर और हीट सिंक की आवश्यकता होती है। यह आमतौर पर उन उपकरणों में उपयोग होता है, जहां आकार और वजन ज्यादा महत्वपूर्ण नहीं होते, जैसे कि ऑडियो एम्पलीफायर और प्रयोगशाला उपकरण।

Switch-Mode Power Supply: SMPS का आकार कॉम्पैक्ट और हल्का होता है। इसका डिज़ाइन छोटा होता है, जिससे यह पोर्टेबल इलेक्ट्रॉनिक उपकरणों के लिए आदर्श बनता है।

शोर और विद्युत चुम्बकीय हस्तक्षेप (Noise and Electromagnetic Interference)

Linear Power Supply: LPS में कम शोर होता है और इसका विद्युत चुम्बकीय हस्तक्षेप (EMI) भी कम होता है। इसलिए यह साफ और स्थिर आउटपुट देता है, जो ऑडियो उपकरणों और प्रयोगशाला उपकरणों के लिए उपयुक्त होता है।

Switch-Mode Power Supply: SMPS में उच्च आवृत्ति स्विचिंग होती है, जिससे उच्च शोर और विद्युत चुम्बकीय हस्तक्षेप (EMI) उत्पन्न होता है। इसे फ़िल्टर करने की आवश्यकता होती है ताकि इसका प्रभाव कम किया जा सके। हालांकि, इसकी दक्षता और आकार की वजह से यह आधुनिक इलेक्ट्रॉनिक उपकरणों के लिए आदर्श है।

प्रयुक्त अनुप्रयोग (Applications)

Linear Power Supply: यह ऑडियो एम्पलीफायर, एनालॉग सर्किट, और प्रयोगशाला उपकरण जैसे कम पावर वाले अनुप्रयोगों में उपयोग किया जाता है, जहां स्वच्छ और स्थिर वोल्टेज की आवश्यकता होती है।

Switch-Mode Power Supply: इसका उपयोग कंप्यूटर, लैपटॉप, टीवी, स्मार्टफोन चार्जर, औद्योगिक उपकरण, और उपभोक्ता इलेक्ट्रॉनिक्स में बड़े पैमाने पर किया जाता है, जहां कुशल पावर सप्लाई, कॉम्पैक्ट डिज़ाइन, और कम गर्मी उत्पन्न करने की आवश्यकता होती है।

पावर फैक्टर (Power Factor)

Linear Power Supply: LPS का पावर फैक्टर 0.6 से 0.7 के बीच होता है, जो कम होता है और ऊर्जा की कम दक्षता को दर्शाता है।

Switch-Mode Power Supply: SMPS का पावर फैक्टर आमतौर पर 0.95 के आसपास होता है, और यदि इसमें PFC (Power Factor Correction) यूनिट होती है, तो यह और भी बेहतर हो सकता है।

शक्ति से भार अनुपात (Power-to-Weight Ratio)

SMPS का पावर-टू-वेट अनुपात उच्च होता है, यानी यह हल्के वजन में ज्यादा पावर संभाल सकता है।

Linear Power Supply का पावर-टू-वेट अनुपात कम होता है, क्योंकि यह बड़ा और भारी होता है।

SMPS कैसे काम करता है?

SMPS (Switch Mode Power Supply) मुख्य AC बिजली को स्थिर, निम्न-वोल्टेज DC बिजली में बदलने के लिए उच्च-गति स्विचिंग तकनीक का उपयोग करता है। यह पारंपरिक Linear Power Supply की तुलना में हल्का, छोटा और अधिक कुशल (Efficiency 80–95%) होता है, क्योंकि यह पावर ट्रांजिस्टर को तेज़ी से ON/OFF करके ऊर्जा को कुशलतापूर्वक स्थानांतरित करता है।

SMPS कैसे काम करता है?
SMPS कैसे काम करता है?

SMPS में वोल्टेज को नियंत्रित करने के लिए स्विचिंग रेगुलेटर, ट्रांसफार्मर, इंडक्टर और कैपेसिटर का उपयोग किया जाता है। यह लोड या इनपुट वोल्टेज में बदलाव के बावजूद स्थिर आउटपुट प्रदान करता है।

SMPS के काम करने के मुख्य चरण:

1. इनपुट रेक्टिफिकेशन (Rectification)

घर या किसी बाहरी AC पावर को पहले डायोड ब्रिज के माध्यम से DC में बदला जाता है। मान लीजिए घर में मिलने वाली AC पावर VAC =220V है। इसे डायोड ब्रिज रेक्टिफायर के माध्यम से DC में बदला जाता है।

अब हम रेक्टिफिकेशन के बाद वोल्टेज की गणना करते हैं।

1. AC का पीक वोल्टेज:

Vpeak​= √2× Vrms= √2× Vrms

Vrms = 220 V

Vpeak​=2 ​×220V≈311V

2. रेक्टिफिकेशन के बाद DC वोल्टेज (ripple के साथ)

VDCripple​​=Vpeak​−(0.7V×2)

यहां 0.7V प्रति डायोड की गिरावट है (क्योंकि डायोड ब्रिज में दो डायोड होते हैं):

VDCripple​​=311V−1.4V=309.6V

रेकटिफिकेशन के बाद DC वोल्टेज लगभग 309.6V होगा, जिसमें रिवर्स वोल्टेज की गिरावट और रिपल प्रभाव शामिल है।

2. फ़िल्टरिंग (Filtering)

रेक्टिफिकेशन के बाद प्राप्त DC वोल्टेज पूरी तरह स्थिर नहीं होता, उसमें ripple (उतार-चढ़ाव) मौजूद रहता है। इस अस्थिर DC को साफ और स्मूथ करने के लिए कैपेसिटर और इंडक्टर का उपयोग किया जाता है। फ़िल्टरिंग का मुख्य उद्देश्य ripple को कम करके एक स्थिर और उच्च गुणवत्ता वाला DC आउटपुट प्राप्त करना होता है।

कैपेसिटर फ़िल्टर का कार्य

कैपेसिटर फ़िल्टर ripple voltage को प्रभावी रूप से कम करता है। कैपेसिटर चार्ज और डिस्चार्ज होकर वोल्टेज के उतार-चढ़ाव को समतल करता है, जिससे आउटपुट DC अधिक स्मूथ बनता है। विशेष रूप से SMPS और पावर सप्लाई सर्किट में बड़े मान के कैपेसिटर का उपयोग ripple को न्यूनतम करने के लिए किया जाता है।

Ripple Voltage का अनुमान (Formula)

Vripple ≈ I / (f * C)

  • I = लोड करंट (Load Current)
  • f = स्विचिंग या रिपल फ्रिक्वेंसी
  • C = कैपेसिटर की क्षमता (Farad में)

इस फ़ॉर्मूले से स्पष्ट होता है कि यदि कैपेसिटर की क्षमता (C) या फ्रिक्वेंसी (f) बढ़ाई जाए, तो ripple voltage कम हो जाता है। इसी कारण उच्च फ्रिक्वेंसी वाले SMPS में छोटे कैपेसिटर से भी बेहतर फ़िल्टरिंग प्राप्त की जा सकती है।

फ़िल्टरिंग स्टेज पावर सप्लाई का एक अत्यंत महत्वपूर्ण भाग है, क्योंकि यह DC आउटपुट को स्थिर, विश्वसनीय और उपकरणों के लिए सुरक्षित बनाता है। अच्छी फ़िल्टरिंग के बिना, इलेक्ट्रॉनिक सर्किट में नॉइज़, अस्थिरता और कार्यक्षमता में कमी आ सकती है।

3. स्विचिंग (Switching)

स्विचिंग SMPS का सबसे महत्वपूर्ण और केन्द्रीय भाग होता है, क्योंकि यहीं पर ऊर्जा का वास्तविक नियंत्रण किया जाता है। इस चरण में MOSFET या अन्य पावर ट्रांजिस्टर को बहुत तेज़ी से ON/OFF किया जाता है, आमतौर पर उच्च आवृत्ति (kHz रेंज) पर। इस उच्च-गति स्विचिंग के कारण ऊर्जा को छोटे-छोटे पैकेट्स में ट्रांसफर किया जाता है, जिससे पावर लॉस कम होता है और दक्षता (Efficiency) बढ़ जाती है।

PWM (Pulse Width Modulation) का उपयोग:

स्विचिंग की दर और ON/OFF समय को PWM (Pulse Width Modulation) द्वारा नियंत्रित किया जाता है। PWM तकनीक में स्विचिंग फ्रिक्वेंसी सामान्यतः स्थिर रखी जाती है, जबकि ड्यूटी साइकिल (ON-time का प्रतिशत) को बदला जाता है। इसी ड्यूटी साइकिल के नियंत्रण से आउटपुट वोल्टेज को सटीक रूप से नियंत्रित किया जाता है।

PWM नियंत्रण का कार्य सिद्धांत:

  • यदि आउटपुट वोल्टेज कम हो जाता है, तो PWM ड्यूटी साइकिल बढ़ा दी जाती है, जिससे MOSFET अधिक समय तक ON रहता है और अधिक ऊर्जा आउटपुट की ओर ट्रांसफर होती है।
  • यदि आउटपुट वोल्टेज आवश्यकता से अधिक हो जाता है, तो PWM ड्यूटी साइकिल घटा दी जाती है, जिससे MOSFET कम समय के लिए ON रहता है और आउटपुट में जाने वाली ऊर्जा कम हो जाती है।

इस प्रकार, PWM आधारित स्विचिंग निरंतर फीडबैक के माध्यम से आउटपुट वोल्टेज को स्थिर बनाए रखती है, चाहे इनपुट वोल्टेज या लोड में बदलाव क्यों न हो।

4. हाई-फ़्रीक्वेंसी ट्रांसफार्मर (High-Frequency Transformer)

स्विचिंग स्टेज में उत्पन्न हुए उच्च आवृत्ति (High-Frequency) के पल्सेस को एक छोटे आकार के ट्रांसफार्मर के माध्यम से आगे भेजा जाता है। चूंकि यह ट्रांसफार्मर उच्च फ़्रीक्वेंसी पर कार्य करता है, इसलिए इसका आकार और वजन पारंपरिक ट्रांसफार्मर की तुलना में बहुत कम होता है। यही कारण है कि SMPS का डिज़ाइन कॉम्पैक्ट और हल्का बन पाता है।

यह ट्रांसफार्मर इन उच्च आवृत्ति वाले AC पल्सेस को आवश्यक वोल्टेज स्तर तक step-down या step-up करता है और साथ ही इनपुट तथा आउटपुट के बीच इलेक्ट्रिकल आइसोलेशन (Isolation) भी प्रदान करता है, जो सुरक्षा की दृष्टि से अत्यंत महत्वपूर्ण होता है।

वोल्टेज ट्रांसफॉर्मेशन का सिद्धांत:

ट्रांसफार्मर का आउटपुट वोल्टेज प्राइमरी और सेकेंडरी वाइंडिंग के टर्न्स रेशियो पर निर्भर करता है।

Vsecondary = (Ns / Np) * Vprimary

  • Ns= सेकेंडरी वाइंडिंग के टर्न्स
  • Np = प्राइमरी वाइंडिंग के टर्न्स
  • Vprimary = प्राइमरी वोल्टेज

इस फ़ॉर्मूले से स्पष्ट होता है कि यदि सेकेंडरी टर्न्स की संख्या प्राइमरी से कम होगी, तो आउटपुट वोल्टेज घट जाएगा (step-down), और यदि अधिक होगी, तो वोल्टेज बढ़ जाएगा (step-up)।

5. आउटपुट रेक्टिफिकेशन और फ़िल्टरिंग (Output Rectification and Filtering):

हाई-फ़्रीक्वेंसी ट्रांसफार्मर से निकलने वाला वोल्टेज अभी भी AC के रूप में होता है। इस AC वोल्टेज को सबसे पहले आउटपुट रेक्टिफायर डायोड के माध्यम से DC में बदला जाता है। SMPS में आमतौर पर फास्ट-रिकवरी या शॉट्की डायोड का उपयोग किया जाता है, ताकि उच्च आवृत्ति पर होने वाले स्विचिंग लॉस को कम किया जा सके।

रेक्टिफिकेशन के बाद प्राप्त DC में अभी भी ripple मौजूद रहता है। इस ripple को कम करने और आउटपुट को स्मूथ बनाने के लिए कैपेसिटर और कभी-कभी इंडक्टर (LC फ़िल्टर) का उपयोग किया जाता है। कैपेसिटर वोल्टेज के उतार-चढ़ाव को अवशोषित करता है, जबकि इंडक्टर करंट को स्थिर रखने में मदद करता है।

इस फ़िल्टरिंग प्रक्रिया के परिणामस्वरूप एक स्थिर, कम-वोल्टेज और उच्च गुणवत्ता वाला DC आउटपुट प्राप्त होता है, जो संवेदनशील इलेक्ट्रॉनिक उपकरणों जैसे माइक्रोकंट्रोलर, प्रोसेसर और डिजिटल सर्किट के लिए सुरक्षित और उपयुक्त होता है।

6.फ़ीडबैक कंट्रोल (Feedback Control):

फ़ीडबैक कंट्रोल SMPS की वह महत्वपूर्ण प्रणाली है जो आउटपुट वोल्टेज को लगातार मॉनिटर करती रहती है। यह सर्किट वास्तविक आउटपुट वोल्टेज की तुलना एक संदर्भ वोल्टेज (Reference Voltage) से करता है, जिससे यह तुरंत पता चल जाता है कि आउटपुट वांछित स्तर पर है या नहीं।

यदि किसी कारण से आउटपुट वोल्टेज में परिवर्तन होता है—जैसे लोड बढ़ने या इनपुट वोल्टेज में उतार-चढ़ाव के कारण—तो फ़ीडबैक सर्किट तुरंत प्रतिक्रिया करता है और PWM (Pulse Width Modulation) सिग्नल को समायोजित कर देता है। PWM में यह परिवर्तन MOSFET के ON/OFF समय को बदल देता है, जिससे स्विचिंग के दौरान ट्रांसफर होने वाली ऊर्जा की मात्रा नियंत्रित होती है।

इसके परिणामस्वरूप, स्विचिंग की प्रभावी दर और ड्यूटी साइकिल बदलती है, और आउटपुट वोल्टेज फिर से अपने निर्धारित मान पर स्थिर हो जाता है। इस निरंतर नियंत्रण प्रक्रिया के कारण SMPS विभिन्न लोड और इनपुट परिस्थितियों में भी स्थिर, विश्वसनीय और सुरक्षित आउटपुट वोल्टेज प्रदान करता है।

संक्षिप्त प्रक्रिया का सूत्रात्मक उदाहरण (Formula Insight)

1. Ripple Voltage (Filtering के बाद DC)

Vripple ≈ Iload / (fswitch * C)

Value: यह फ़ॉर्मूला दिखाता है कि यदि स्विचिंग फ़्रिक्वेंसी (fswitch) या कैपेसिटर की क्षमता (C) बढ़ाई जाए, तो ripple voltage कम हो जाता है। यही कारण है कि SMPS में हाई-फ्रिक्वेंसी पर छोटे कैपेसिटर से भी अच्छा आउटपुट प्राप्त किया जाता है।

2. Step-down Transformer Voltage Relation (SMPS)

Vout = Vin * (Ns / Np) * D

Value: यह फ़ॉर्मूला दर्शाता है कि आउटपुट वोल्टेज केवल ट्रांसफार्मर के टर्न्स रेशियो (Ns/Np) पर ही नहीं, बल्कि PWM ड्यूटी साइकिल (D) पर भी निर्भर करता है। इससे SMPS में वोल्टेज को अत्यंत सटीक रूप से नियंत्रित किया जा सकता है।

3. Efficiency (η)

Efficiency (η) = (Power out / Power in) * 100

Value: यह फ़ॉर्मूला पावर सप्लाई की कुल ऊर्जा दक्षता को दर्शाता है। SMPS में दक्षता सामान्यतः 80–95% होती है, जबकि Linear Power Supply में यह केवल 30–60% तक सीमित रहती है, क्योंकि Linear Supply में अधिक ऊर्जा गर्मी के रूप में नष्ट हो जाती है।

SMPS कैसे काम करता है? उदाहरण के माध्यम से समझना

मान लीजिए आपके पास 220V AC इनपुट उपलब्ध है और आपको इससे 12V DC आउटपुट प्राप्त करना है। SMPS की कार्यप्रणाली इस स्थिति में चरणबद्ध तरीके से काम करती है। सबसे पहले, 220V AC इनपुट को डायोड ब्रिज के माध्यम से DC में परिवर्तित किया जाता है। यह DC वोल्टेज आगे की स्विचिंग प्रक्रिया के लिए इनपुट का कार्य करता है।

इसके बाद, यह DC वोल्टेज उच्च आवृत्ति (High-Frequency) पर स्विच किया जाता है, जहाँ MOSFET जैसे पावर डिवाइस बहुत तेज़ी से ON/OFF होते हैं। इस उच्च-आवृत्ति स्विचिंग के कारण ऊर्जा को एक छोटे और हल्के ट्रांसफार्मर के माध्यम से आसानी से 12V स्तर तक step-down किया जा सकता है।

ट्रांसफार्मर से प्राप्त आउटपुट को फिर डायोड और कैपेसिटर/फ़िल्टर सर्किट की मदद से DC में बदला और smooth किया जाता है, जिससे ripple कम होता है और आउटपुट साफ़ DC बनता है। इसके बाद, फ़ीडबैक सर्किट आउटपुट वोल्टेज को लगातार मॉनिटर करता रहता है। यदि आउटपुट में हल्का सा भी परिवर्तन होता है, तो फ़ीडबैक के माध्यम से PWM ड्यूटी साइकिल को समायोजित कर दिया जाता है।

इस निरंतर नियंत्रण के परिणामस्वरूप आउटपुट वोल्टेज 12V ±0.05V की सीमा में स्थिर बना रहता है।

SMPS के प्रकार (Types of Switch Mode Power Supply)

SMPS (Switch Mode Power Supply) को इस आधार पर वर्गीकृत किया जाता है कि

  • बिजली को कैसे स्थानांतरित (transfer) किया जाता है
  • वोल्टेज को कैसे नियंत्रित (regulate) किया जाता है
  • और इनपुट व आउटपुट के बीच ट्रांसफार्मर (Isolation) मौजूद है या नहीं
SMPS क्या है?
SMPS के प्रकार (Types of Switch Mode Power Supply)

इसी कारण SMPS के कई प्रकार होते हैं, जिनका उपयोग अलग-अलग अनुप्रयोगों में किया जाता है।

AC से DC कनवर्टर SMPS

यह सबसे अधिक उपयोग किया जाने वाला SMPS है, जो AC मेन पावर को रेगुलेटेड DC आउटपुट में बदलता है। इसमें मुख्य प्रक्रियाएँ रेक्टिफिकेशन, फ़िल्टरिंग, स्विचिंग और वोल्टेज विनियमन होती हैं। SMPS के इस प्रकार का उपयोग कंप्यूटर, टेलीविजन, मोबाइल चार्जर और LED ड्राइवर जैसे उपकरणों में होता है।

इन उपकरणों में घर की AC पावर को सीधे स्थिर DC वोल्टेज में बदलने के लिए SMPS का प्रयोग किया जाता है, जिससे डिवाइस की कार्यप्रणाली स्थिर और सुरक्षित रहती है।

DC से DC कनवर्टर SMPS

DC से DC कनवर्टर SMPS का उपयोग तब किया जाता है जब इनपुट और आउटपुट दोनों DC वोल्टेज होते हैं। इस प्रकार के SMPS में उच्च आवृत्ति स्विचिंग के द्वारा वोल्टेज को बढ़ाया (Boost), घटाया (Buck) या उलट (Inverted) किया जा सकता है। इसे बक-बूस्ट कनवर्टर भी कहा जाता है।

इनका उपयोग आमतौर पर बैटरी से चलने वाले उपकरणों, एम्बेडेड सिस्टम और ऑटोमोटिव इलेक्ट्रॉनिक्स में किया जाता है, जहाँ वोल्टेज को नियंत्रित करने की आवश्यकता होती है।

फ्लाईबैक कनवर्टर (Flyback Converter)

फ्लाईबैक कनवर्टर SMPS एक सरल और किफायती पृथक (Isolated) SMPS है, जिसमें स्विच ON रहने पर ट्रांसफार्मर में ऊर्जा संचित होती है, और स्विच OFF होने पर वही ऊर्जा लोड में भेजी जाती है। यह सर्किट डिजाइन बहुत सरल है और लागत भी कम आती है।

इस प्रकार के SMPS का उपयोग कम पावर सप्लाई, स्टैंडबाय पावर यूनिट और छोटे चार्जर में किया जाता है, जहाँ कम वोल्टेज पर काम करना होता है और ट्रांसफार्मर की आवश्यकता होती है।

फॉरवर्ड कनवर्टर (Forward Converter)

फॉरवर्ड कनवर्टर SMPS में स्विच-ON के दौरान ऊर्जा को सीधे लोड तक स्थानांतरित किया जाता है और इसके साथ एक आउटपुट इंडक्टर का उपयोग किया जाता है, जो निरंतर ऊर्जा आपूर्ति सुनिश्चित करता है। यह फ्लाईबैक कनवर्टर की तुलना में अधिक स्थिर और उच्च दक्षता प्रदान करता है।

इस प्रकार के SMPS का उपयोग मध्यम पावर सप्लाई, दूरसंचार उपकरण और औद्योगिक प्रणालियों में किया जाता है, जहाँ निरंतर और उच्च गुणवत्ता वाली बिजली की आपूर्ति जरूरी होती है।

पुश-पुल कनवर्टर (Push-Pull Converter)

पुश-पुल कनवर्टर SMPS में दो ट्रांसफार्मर होते हैं जो बारी-बारी से ट्रांसफार्मर को स्विच करते हैं। यह उच्च शक्ति प्रदान करता है और ट्रांसफार्मर का बेहतर उपयोग सुनिश्चित करता है। इस प्रकार के SMPS का उपयोग उच्च शक्ति वाले इनवर्टर, ऑडियो एम्पलीफायर और संचार प्रणालियों में किया जाता है।

इसकी डिजाइन पावर के उच्च स्तर को ध्यान में रखते हुए बनाई जाती है, जिससे उच्च शक्ति की आवश्यकता वाले उपकरणों के लिए यह आदर्श बनता है।

हाफ-ब्रिज और फुल-ब्रिज कनवर्टर

हाफ-ब्रिज और फुल-ब्रिज कनवर्टर SMPS में उन्नत तकनीकों का उपयोग किया जाता है, जो बेहतर दक्षता और कम ट्रांसफार्मर आकार के साथ उच्च शक्ति को संभालने में सक्षम होते हैं। ये SMPS उच्च शक्ति वाले औद्योगिक उपकरणों, UPS सिस्टम और मोटर ड्राइव के लिए उपयुक्त होते हैं।

इन SMPS के उपयोग से ऊर्जा की बर्बादी कम होती है और बेहतर प्रदर्शन सुनिश्चित होता है, विशेष रूप से उच्च शक्ति की आवश्यकताओं में।

SMPS के प्रकार का वर्गीकरण

गैर-पृथक कनवर्टर (Non-Isolated Converters)

गैर-पृथक कनवर्टर्स में इनपुट और आउटपुट के बीच सीधा संबंध होता है, और इसमें ट्रांसफार्मर का उपयोग नहीं किया जाता है। ऐसे SMPS का उपयोग आमतौर पर उन उपकरणों में किया जाता है, जहाँ सुरक्षा की आवश्यकता कम होती है।

उदाहरण: Buck, Boost, Buck-Boost कनवर्टर

उपयोग: लैपटॉप, मोबाइल चार्जर जैसे कम पावर उपकरणों में।

पृथक कनवर्टर (Isolated Converters)

पृथक कनवर्टर्स में इनपुट और आउटपुट के बीच गैल्वेनिक आइसोलेशन प्रदान किया जाता है, जो सुरक्षा के लिए बहुत महत्वपूर्ण है। इसमें ट्रांसफार्मर का उपयोग होता है, जिससे आउटपुट को सुरक्षा और स्थिरता मिलती है।

उदाहरण: Flyback, Forward कनवर्टर

उपयोग: उच्च शक्ति वाले औद्योगिक उपकरण और दूरसंचार उपकरणों में।

कार्य के आधार पर SMPS के प्रकार

  • AC-DC कनवर्टर: AC मेन पावर को रेगुलेटेड DC में बदलते हैं, जैसे कंप्यूटर, टीवी, चार्जर।
  • DC-DC कनवर्टर: एक DC वोल्टेज को दूसरे DC वोल्टेज में बदलते हैं, जैसे बक, बूस्ट कनवर्टर।
  • DC-AC कनवर्टर: DC को AC में बदलते हैं, जैसे इन्वर्टर में।

कंप्यूटर के लिए SMPS प्रकार

  • AT SMPS: पुराने कंप्यूटर सिस्टम के लिए (12-पिन कनेक्टर)।
  • ATX SMPS: आधुनिक कंप्यूटरों के लिए मानक (20-पिन → 24-पिन)।
  • BTX SMPS: Intel और AMD आधारित सिस्टम के लिए, SATA सपोर्ट के साथ।

SMPS (Switch Mode Power Supply) के मुख्य उपयोग (Applications of SMPS)

SMPS (Switch Mode Power Supply) का उपयोग आज लगभग हर आधुनिक इलेक्ट्रॉनिक सिस्टम में किया जाता है। इसका मुख्य कारण यह है कि SMPS मुख्य AC बिजली को स्थिर, नियंत्रित और उच्च दक्षता वाली DC बिजली में बदलता है। जहाँ भी stable DC voltage, कम ऊर्जा हानि, और कॉम्पैक्ट डिज़ाइन की आवश्यकता होती है, वहाँ SMPS सबसे उपयुक्त समाधान होता है।

1. कंप्यूटर और सर्वर सिस्टम

डेस्कटॉप कंप्यूटर, लैपटॉप और सर्वर में SMPS को मुख्य पावर यूनिट के रूप में उपयोग किया जाता है। यह एक ही AC इनपुट से कई नियंत्रित DC वोल्टेज (जैसे 12V, 5V, 3.3V) बनाकर मदरबोर्ड, CPU, हार्ड ड्राइव और अन्य घटकों को बिजली देता है।

इसी कारण SMPS को आधुनिक कंप्यूटरों की रीढ़ (Backbone) कहा जाता है।

2. उपभोक्ता इलेक्ट्रॉनिक्स (Consumer Electronics)

LED TV, Smart TV, मॉनिटर, DTH सेट-टॉप बॉक्स, गेमिंग कंसोल और मोबाइल चार्जर जैसे उपकरणों में SMPS का उपयोग किया जाता है। इन डिवाइसों में सीमित जगह होती है, इसलिए छोटा आकार, हल्का वजन और कम गर्मी पैदा करने वाला SMPS आदर्श होता है।

3. UPS और Inverter सिस्टम

UPS और इन्वर्टर में SMPS बैटरी चार्जिंग, वोल्टेज रेगुलेशन और लोड सप्लाई के लिए इस्तेमाल किया जाता है। यह इनपुट वोल्टेज में उतार-चढ़ाव के बावजूद आउटपुट को स्थिर बनाए रखता है, जिससे जुड़े उपकरण सुरक्षित रहते हैं।

4. औद्योगिक स्वचालन (Industrial Automation)

PLC सिस्टम, मोटर कंट्रोलर, CNC मशीन और अन्य औद्योगिक ऑटोमेशन सिस्टम में SMPS का उपयोग किया जाता है।

यह कठोर औद्योगिक वातावरण में भी स्थिर DC सप्लाई, उच्च पावर हैंडलिंग क्षमता और विश्वसनीय ऑपरेशन सुनिश्चित करता है।

5. दूरसंचार प्रणालियाँ (Telecommunications)

टेलीकॉम टावर, राउटर, नेटवर्क स्विच और अन्य संचार उपकरणों में SMPS का उपयोग निरंतर और स्थिर बिजली आपूर्ति के लिए किया जाता है। कम ऊर्जा हानि और नियंत्रित आउटपुट के कारण सिग्नल ट्रांसमिशन बिना रुकावट के संभव हो पाता है।

6. मेडिकल उपकरण (Medical Equipment)

रोगी मॉनिटर, डायग्नोस्टिक उपकरण और इमेजिंग सिस्टम जैसे मेडिकल उपकरणों में SMPS का उपयोग विश्वसनीय और स्थिर पावर सप्लाई के लिए किया जाता है, जहाँ वोल्टेज में अस्थिरता स्वीकार्य नहीं होती।

7. डेटा सेंटर और उच्च-घनत्व सिस्टम

डेटा सेंटर में सर्वर और स्टोरेज सिस्टम के लिए SMPS का उपयोग किया जाता है, क्योंकि यहाँ उच्च दक्षता और कम गर्मी उत्पादन बहुत महत्वपूर्ण होता है। कम गर्मी का अर्थ है बेहतर कूलिंग और अधिक विश्वसनीय संचालन।

8. LED लाइटिंग सिस्टम

LED ड्राइवर के रूप में SMPS का उपयोग किया जाता है, क्योंकि LED को सटीक और स्थिर DC करंट की आवश्यकता होती है। SMPS यह काम उच्च दक्षता के साथ करता है।

SMPS के प्रमुख फायदे (Advantages of SMPS)

SMPS (Switched Mode Power Supply) के कई ऐसे प्रमुख फायदे हैं, जो इसे पारंपरिक Linear Power Supply से बेहतर बनाते हैं। इसका उपयोग अब लगभग सभी आधुनिक इलेक्ट्रॉनिक उपकरणों में होता है, जैसे कंप्यूटर, टीवी, मोबाइल चार्जर, LED ड्राइवर, UPS और औद्योगिक उपकरण। यहाँ कुछ महत्वपूर्ण फायदे हैं:

1. उच्च दक्षता (High Efficiency)

SMPS स्विचिंग तकनीक का उपयोग करता है, जिससे ऊर्जा की बर्बादी बहुत कम होती है और दक्षता लगभग 80% – 90% तक होती है। यह पारंपरिक लीनियर पावर सप्लाई से कहीं अधिक कुशल है। इसके परिणामस्वरूप ऊर्जा की बचत होती है और उपकरणों की कार्यक्षमता में सुधार होता है।

2. कॉम्पैक्ट और हल्का (Compact & Lightweight)

SMPS में उच्च आवृत्ति स्विचिंग का उपयोग किया जाता है, जिससे इसके ट्रांसफार्मर और अन्य घटक छोटे होते हैं। इसका डिज़ाइन छोटे और हल्के आकार में होता है, जो इसे पारंपरिक पावर सप्लाई से अधिक पोर्टेबल और स्थान बचाने वाला बनाता है। यह विशेष रूप से उन उपकरणों के लिए आदर्श है जहाँ जगह की कमी होती है और वजन कम करना होता है।

3. कम गर्मी उत्पादन (Low Heat Generation)

SMPS की उच्च दक्षता का मतलब है कि कम ऊर्जा गर्मी के रूप में बर्बाद होती है, जिससे कम गर्मी उत्पन्न होती है। इसका परिणाम यह होता है कि उपकरणों की कूलिंग की आवश्यकता कम होती है, जिससे अधिक स्थिरता और विश्वसनीयता मिलती है। कम गर्मी उत्पन्न होने के कारण इसके घटक लंबी अवधि तक सही तरीके से कार्य करते हैं, जिससे उपकरणों की दीर्घायु (longevity) बढ़ती है।

4. व्यापक इनपुट वोल्टेज रेंज (Wide Input Voltage Range)

SMPS 90V से 270V तक के AC वोल्टेज को संभाल सकता है, जिससे यह विश्वभर में उपयोग के लिए उपयुक्त बनता है, विशेष रूप से उन स्थानों में जहां बिजली आपूर्ति अस्थिर होती है। यह क्षमता इसे विभिन्न देशों के लिए आदर्श बनाती है, जहां वोल्टेज में उतार-चढ़ाव सामान्य है।

5. वोल्टेज स्थिरता (Voltage Stability)

SMPS लोड या इनपुट वोल्टेज में बदलाव के बावजूद स्थिर और सटीक DC आउटपुट प्रदान करता है। इसका मतलब है कि चाहे लोड में परिवर्तन हो या इनपुट वोल्टेज में उतार-चढ़ाव, SMPS हमेशा एक स्थिर और विश्वसनीय वोल्टेज देता है, जिससे उपकरणों की सुरक्षा और कार्यक्षमता बढ़ती है।

6. कम विद्युत चुम्बकीय हस्तक्षेप (Lower EMI)

SMPS में उन्नत फ़िल्टरिंग और शील्डिंग तकनीकों का उपयोग किया जाता है, जो इसे न्यूनतम विद्युत चुम्बकीय हस्तक्षेप (EMI) उत्पन्न करने की अनुमति देता है। यह सुनिश्चित करता है कि SMPS उन संवेदनशील इलेक्ट्रॉनिक घटकों के लिए उपयुक्त होता है जो EMI के प्रति संवेदनशील होते हैं, जैसे कि सेंसर, माइक्रोकंट्रोलर, और वायरलेस मॉड्यूल।

7. विश्वसनीयता और दीर्घायु (Reliability & Longevity)

SMPS की उच्च दक्षता और कम गर्मी उत्पादन के कारण यह अधिक विश्वसनीय होते हैं और लंबे समय तक कार्य करते हैं। घटकों पर कम थर्मल स्ट्रेस होने के कारण यह अधिक दीर्घकालिक और स्थिर होता है, जिससे यह दीर्घकालिक निवेश के लिए आदर्श बनता है।

Switch Mode Power Supply (SMPS) के नुकसान / Limitations

के कुछ नुकसान भी हैं, जैसे जटिल सर्किट डिज़ाइन, महंगा होना और उच्च आवृत्ति शोर का उत्पन्न होना। इस लेख में हम SMPS के प्रमुख फायदों और नुकसान पर विस्तृत चर्चा करेंगे।

1. सर्किट जटिलता (Complex Circuit)– SMPS का सर्किट पारंपरिक Linear Power Supply की तुलना में ज्यादा जटिल होता है। इसमें अतिरिक्त घटक जैसे कंट्रोल ICs, हाई स्पीड स्विच, और ट्रांसफार्मर की आवश्यकता होती है, जिससे इसका डिज़ाइन और निर्माण अधिक जटिल हो जाता है।

2. मरम्मत करना कठिन (Difficult to Repair)– SMPS की जटिल डिज़ाइन के कारण, इनका फॉल्ट फाइंडिंग और मरम्मत करना मुश्किल हो सकता है, विशेषकर शुरुआत करने वाले तकनीशियनों के लिए। इसकी जटिलता और संरचना को समझना और ठीक करना समय लेने वाला हो सकता है।

3. उच्च आवृत्ति शोर (High Frequency Noise)– SMPS में उच्च आवृत्ति स्विचिंग तकनीक का उपयोग किया जाता है, जो कुछ मामलों में इलेक्ट्रोमैग्नेटिक इंटरफेरेंस (EMI) उत्पन्न कर सकता है। यह शोर फिल्टरिंग तकनीक से नियंत्रित किया जाता है, लेकिन फिर भी कुछ उच्च-परिशुद्धता वाले एनालॉग सर्किट्स, ऑडियो सिस्टम्स, और RF अनुप्रयोगों में यह समस्याएँ उत्पन्न कर सकता है।

4. महंगे होते हैं (Expensive)– SMPS की जटिल डिज़ाइन और अधिक घटकों के कारण यह लाइनियर पावर सप्लाई की तुलना में अधिक महंगे होते हैं। इसके निर्माण में अतिरिक्त ICs, स्विचिंग ट्रांजिस्टर और फिल्टरिंग घटक की आवश्यकता होती है, जो लागत बढ़ा देते हैं।

5. संवेदनशीलता और विफलता (Sensitivity & Failure Risk)– SMPS अत्यधिक गर्मी (overheating), बिजली के उतार-चढ़ाव (voltage spikes), और घटकों जैसे कैपेसिटर के खराब होने के प्रति संवेदनशील होते हैं। इन कारणों से SMPS में विफलता (failure) होने की संभावना रहती है।


अक्सर पूछे जाने वाले प्रश्न (Frequently Asked Questions)

1. क्या SMPS को फ्यूज के बिना चलाया जा सकता है?

नहीं, SMPS (Switched-Mode Power Supply) को फ्यूज के बिना चलाना सुरक्षित नहीं होता। फ्यूज एक महत्वपूर्ण सुरक्षा घटक है जो ओवरलोड, शॉर्ट सर्किट, या अन्य अप्रत्याशित विद्युत समस्याओं की स्थिति में SMPS को नुकसान से बचाता है। फ्यूज काम करने में सक्षम होता है जब विद्युत प्रवाह अत्यधिक बढ़ जाता है, जिससे सिस्टम के अन्य संवेदनशील भागों को बचाया जा सकता है। बिना फ्यूज के, यह जोखिम उत्पन्न करता है और SMPS के नुकसान के अलावा, इससे जुड़े उपकरणों को भी हानि हो सकती है। इसलिए, फ्यूज का उपयोग करना हमेशा जरूरी है।

2. SMPS में Short Circuit Protection कैसे काम करती है?

SMPS (Switched-Mode Power Supply) में शॉर्ट सर्किट प्रोटेक्शन एक महत्वपूर्ण सुरक्षा फीचर होता है, जो सिस्टम को शॉर्ट सर्किट की स्थिति में नुकसान से बचाता है। जब SMPS में शॉर्ट सर्किट होता है, तो इसके आउटपुट पर अत्यधिक करंट फ्लो होता है, जिससे उपकरणों और SMPS को नुकसान हो सकता है।

कैसे काम करती है शॉर्ट सर्किट प्रोटेक्शन:

करंट सेंसिंग: SMPS के अंदर करंट सेंसिंग सर्किट होते हैं, जो आउटपुट करंट को निरंतर मापते हैं। यदि करंट एक निश्चित सीमा से अधिक बढ़ता है (जैसे शॉर्ट सर्किट की स्थिति में), तो सेंसिंग सर्किट यह पहचानता है।

ऑटोमैटिक शटडाउन: जैसे ही शॉर्ट सर्किट का पता चलता है, SMPS अपने आउटपुट को तुरंत बंद कर देता है या सिस्टम को कुछ समय के लिए स्टॉप कर देता है, ताकि शॉर्ट सर्किट से होने वाली किसी भी हानि से बचा जा सके।

फ्रीक्वेंसी और वोल्टेज लिमिटेशन: कुछ SMPS डिज़ाइनों में, शॉर्ट सर्किट होने पर आउटपुट वोल्टेज या फ्रीक्वेंसी को कंट्रोल करके भी प्रोटेक्शन की जाती है, ताकि करंट अधिक न बढ़े।

सिस्टम रीसेट: शॉर्ट सर्किट के बाद, SMPS आमतौर पर खुद को रीसेट करता है और फिर से सामान्य ऑपरेशन शुरू करता है, जब शॉर्ट सर्किट दूर हो जाता है।

3. क्या SMPS में Voltage Surge या Power Spike से सुरक्षा होती है?

SMPS में वोल्टेज सर्ज और पावर स्पाइक से कुछ हद तक सुरक्षा होती है, जैसे Over Voltage Protection (OVP) और Transient Voltage Suppressors (TVS) डायोड्स। हालांकि, सभी SMPS में यह फीचर्स नहीं होते। बेहतर सुरक्षा के लिए, सर्ज प्रोटेक्टर या UPS जैसे अतिरिक्त उपकरणों का उपयोग करना चाहिए।


धन्यवाद! हमें उम्मीद है कि यह पोस्ट SMPS क्या है? आपके लिए जानकारीपूर्ण और मददगार रही होगी। अगर आपके कोई विचार, अनुभव या सवाल हैं, तो उन्हें नीचे कमेंट में शेयर करना न भूलें।

Comments

No comments yet. Why don’t you start the discussion?

    प्रातिक्रिया दे

    आपका ईमेल पता प्रकाशित नहीं किया जाएगा. आवश्यक फ़ील्ड चिह्नित हैं *